ベイズ線形回帰#

import matplotlib.pyplot as plt
import numpy as np
import scipy as sp
# データを作成
n = 1000

from scipy.stats import multivariate_normal
mean = np.array([3, 5])
Sigma = np.array([
    [1, 0.5],
    [0.5, 2],
])
X = multivariate_normal.rvs(mean=mean, cov=Sigma, size=n, random_state=0)

import statsmodels.api as sm
X = sm.add_constant(X)

# 真のパラメータ
beta = np.array([2, 3, 4])

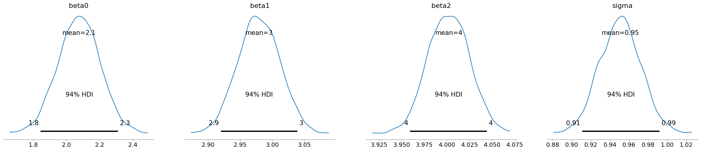
データが均一分散の場合#

# 均一分散の場合
e = np.random.normal(loc=0, scale=1, size=n)
y = X @ beta + e
# 頻度主義
import statsmodels.api as sm
ols = sm.OLS(y, X).fit(cov_type="HC1")
ols.summary()
OLS Regression Results
Dep. Variable: y R-squared: 0.981
Model: OLS Adj. R-squared: 0.981
Method: Least Squares F-statistic: 2.735e+04
Date: Fri, 02 Jan 2026 Prob (F-statistic): 0.00
Time: 16:13:14 Log-Likelihood: -1408.7
No. Observations: 1000 AIC: 2823.
Df Residuals: 997 BIC: 2838.
Df Model: 2
Covariance Type: HC1
coef std err z P>|z| [0.025 0.975]
const 1.9997 0.129 15.482 0.000 1.746 2.253
x1 2.9678 0.034 86.561 0.000 2.901 3.035
x2 4.0215 0.024 167.563 0.000 3.974 4.069
Omnibus: 0.536 Durbin-Watson: 1.944
Prob(Omnibus): 0.765 Jarque-Bera (JB): 0.434
Skew: 0.040 Prob(JB): 0.805
Kurtosis: 3.063 Cond. No. 25.9


Notes:
[1] Standard Errors are heteroscedasticity robust (HC1)
import pymc as pm
import arviz as az

model = pm.Model()
with model:
    beta0 = pm.Normal("beta0", mu=0, sigma=1)
    beta1 = pm.Normal("beta1", mu=0, sigma=1)
    beta2 = pm.Normal("beta2", mu=0, sigma=1)
    sigma = pm.HalfNormal("sigma", sigma=1)  # 分散なので非負の分布を使う

    # 平均値 mu
    mu = beta0 + beta1 * X[:, 1] + beta2 * X[:, 2]
    # 観測値をもつ確率変数は_obsとする
    y_obs = pm.Normal("y_obs", mu=mu, sigma=sigma, observed=y)

# モデルをGraphvizで表示
pm.model_to_graphviz(model)
../../_images/6b705e8fd81cc2aa4e5dadfe9a3222f953246cf75dd853f6360cc2f1297c9b71.svg
# ベイズ線形回帰モデルをサンプリング
with model:
    idata = pm.sample(
        chains=2,
        tune=1000, # バーンイン期間の、捨てるサンプル数
        draws=2000, # 採用するサンプル数
        random_seed=0,
    )

# 各chainsの結果を表示
az.plot_trace(idata, figsize=[4, 4])
plt.tight_layout()
plt.show()
Initializing NUTS using jitter+adapt_diag...
Multiprocess sampling (2 chains in 2 jobs)
NUTS: [beta0, beta1, beta2, sigma]

Sampling 2 chains for 1_000 tune and 2_000 draw iterations (2_000 + 4_000 draws total) took 4 seconds.
We recommend running at least 4 chains for robust computation of convergence diagnostics
../../_images/ac126d5cbcb21e7e02df9d780a6a292335a98cfdb3e27d1891ab6005f384420d.png
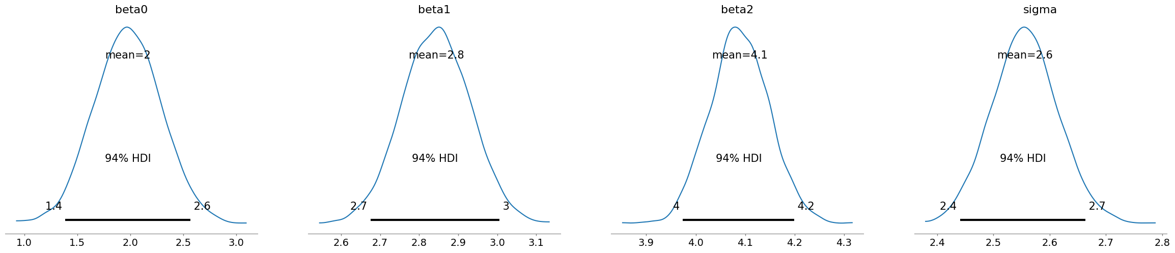
az.plot_posterior(idata)
plt.show()
../../_images/dc3a7ddeb432a38fb9cc4dce73a13549226dc53d4858de6ab16777c08825cebc.png

データが不均一分散の場合#

# 不均一分散の場合
def normalize(x):
    return (x - x.min()) / (x.max() - x.min())

sigma = 1 + normalize(X[:, 1] + X[:, 2]) * 3
e = np.random.normal(loc=0, scale=sigma, size=n)
y = X @ beta + e

頻度主義 & 不均一分散に頑健な誤差推定#

# 頻度主義
import statsmodels.api as sm
ols = sm.OLS(y, X).fit(cov_type="HC1")
ols.summary()
OLS Regression Results
Dep. Variable: y R-squared: 0.891
Model: OLS Adj. R-squared: 0.891
Method: Least Squares F-statistic: 3839.
Date: Fri, 02 Jan 2026 Prob (F-statistic): 0.00
Time: 16:13:40 Log-Likelihood: -2324.5
No. Observations: 1000 AIC: 4655.
Df Residuals: 997 BIC: 4670.
Df Model: 2
Covariance Type: HC1
coef std err z P>|z| [0.025 0.975]
const 2.0029 0.308 6.498 0.000 1.399 2.607
x1 2.8609 0.083 34.617 0.000 2.699 3.023
x2 4.0706 0.061 66.560 0.000 3.951 4.190
Omnibus: 12.447 Durbin-Watson: 2.063
Prob(Omnibus): 0.002 Jarque-Bera (JB): 19.350
Skew: -0.057 Prob(JB): 6.28e-05
Kurtosis: 3.672 Cond. No. 25.9


Notes:
[1] Standard Errors are heteroscedasticity robust (HC1)

↑ 切片の推定にバイアスが入っている

均一分散を想定したベイズ線形回帰#

import pymc as pm
import arviz as az

model = pm.Model()
with model:
    beta0 = pm.Normal("beta0", mu=0, sigma=1)
    beta1 = pm.Normal("beta1", mu=0, sigma=1)
    beta2 = pm.Normal("beta2", mu=0, sigma=1)
    sigma = pm.HalfNormal("sigma", sigma=1)  # 分散なので非負の分布を使う

    # 平均値 mu
    mu = beta0 + beta1 * X[:, 1] + beta2 * X[:, 2]
    # 観測値をもつ確率変数は_obsとする
    y_obs = pm.Normal("y_obs", mu=mu, sigma=sigma, observed=y)

# モデルをGraphvizで表示
pm.model_to_graphviz(model)
../../_images/6b705e8fd81cc2aa4e5dadfe9a3222f953246cf75dd853f6360cc2f1297c9b71.svg
# ベイズ線形回帰モデルをサンプリング
with model:
    idata = pm.sample(
        chains=2,
        tune=1000, # バーンイン期間の、捨てるサンプル数
        draws=2000, # 採用するサンプル数
        random_seed=0,
    )

# 各chainsの結果を表示
az.plot_trace(idata, figsize=[4, 4])
plt.tight_layout()
plt.show()
Initializing NUTS using jitter+adapt_diag...
Multiprocess sampling (2 chains in 2 jobs)
NUTS: [beta0, beta1, beta2, sigma]

Sampling 2 chains for 1_000 tune and 2_000 draw iterations (2_000 + 4_000 draws total) took 4 seconds.
We recommend running at least 4 chains for robust computation of convergence diagnostics
../../_images/e41856259dd835d676eaad7d8033872049ec1ffdf2a79489c89de72b9d4a8aa5.png
az.plot_posterior(idata)
plt.show()
../../_images/4011e6578affce852a692a77e7e5b227e6175308407b800c52580e05a79da2a6.png

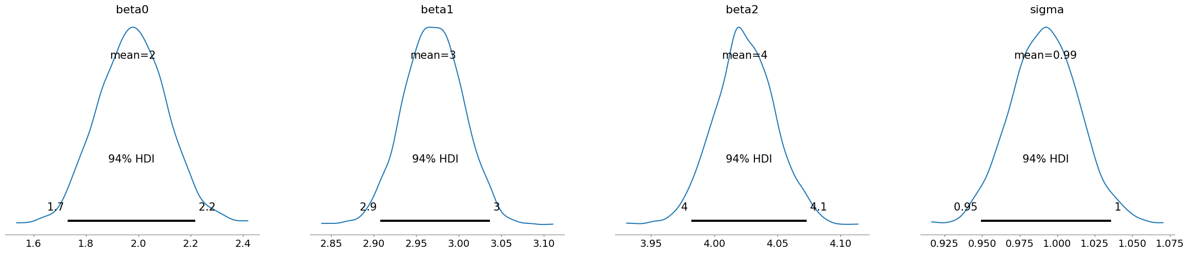
不均一分散を想定したベイズ線形回帰(WIP)#

分散をxの関数にしたかった。以下コードで推定できるが個々の\(\sigma_i\)が別々に推定される形になって結果が見づらい。もっといい表し方はないものか。

import pymc as pm
import arviz as az

model = pm.Model()
with model:
    beta0 = pm.Normal("beta0", mu=0, sigma=1)
    beta1 = pm.Normal("beta1", mu=0, sigma=1)
    beta2 = pm.Normal("beta2", mu=0, sigma=1)

    # 誤差分散にも線形モデルを入れる
    w0 = pm.Normal("w0", mu=0, sigma=1)
    w1 = pm.Normal("w1", mu=0, sigma=1)
    w2 = pm.Normal("w2", mu=0, sigma=1)
    lam = pm.math.exp(w0 + w1 * X[:, 1] + w2 * X[:, 2])
    sigma = pm.Exponential("sigma", lam=lam)  # 分散なので非負の分布を使う

    # 平均値 mu
    mu = beta0 + beta1 * X[:, 1] + beta2 * X[:, 2]
    # 観測値をもつ確率変数は_obsとする
    y_obs = pm.Normal("y_obs", mu=mu, sigma=sigma, observed=y)

# モデルをGraphvizで表示
pm.model_to_graphviz(model)

# ベイズ線形回帰モデルをサンプリング
with model:
    idata = pm.sample(
        chains=2,
        tune=1000, # バーンイン期間の、捨てるサンプル数
        draws=2000, # 採用するサンプル数
        random_seed=0,
    )

# 各chainsの結果を表示
az.plot_trace(idata, figsize=[4, 4])
plt.tight_layout()
plt.show()

az.plot_posterior(idata)
plt.show()

参考#